2025年10月20日,国家药监局发布了《关于开展化妆品电子标签试点工作的通知》,自2026年2月1日起,北京、上海、浙江、山东、广东、重庆六地率先开启化妆品电子标签试点工作,通过电子标签系统实现产品的信息汇总与全流程可追溯。这一政策的发布,标志着中国化妆品监管正式迈入了数字化、智能化的新阶段,也为行业规范化、数字化、高质量发展指明了方向。
PART
什么是化妆品电子标签?
化妆品电子标签是通过电子化存储机制存储的化妆品产品信息,以信息化系统生成的专属二维码的形式展现;消费者扫码即可查看产品成分、质检报告等核心产品信息,企业则能通过“一物一码”完成对产品全生命周期的追溯与监管。如今,在市场监管与行业数字化发展的双重推动下,电子标签凭借多重优势,成为行业数字化升级的重要抓手。
PART
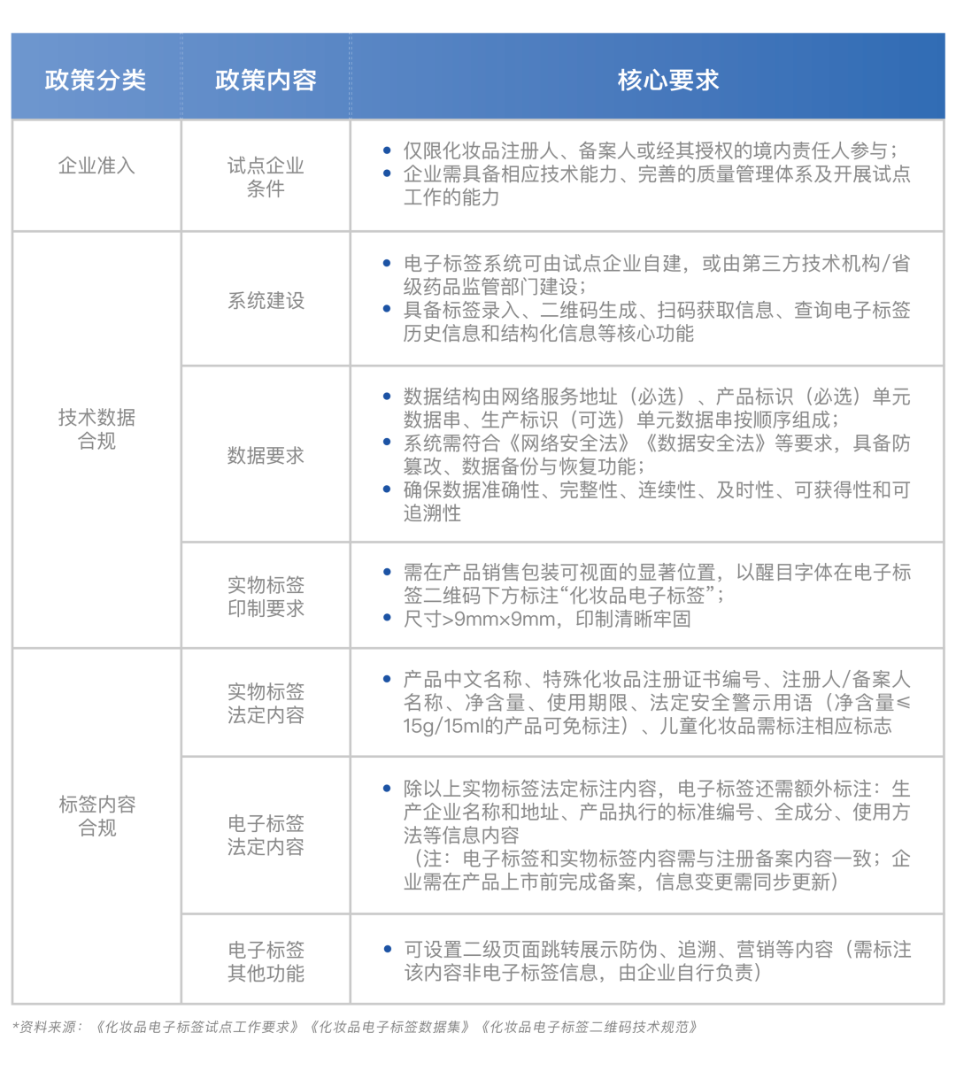
政策核心要求:
化妆品企业应如何落地?
本次试点工作,国家药监局出台了《化妆品电子标签试点工作要求》《化妆品电子标签数据集》《化妆品电子标签二维码技术规范》三大核心文件,从试点企业准入、技术数据合规到标签内容合规形成全维度要求,为企业落地电子标签体系明确标准。
化妆品电子标签体系的落地,并非简单的二维码制作,而是要搭建一套符合政策要求的数字化体系。对于多数中小型化妆品企业而言,自建系统不仅需要投入大量技术与人力成本,还需组建团队研究政策细则、规避合规风险,落地周期长、试错成本高。因此,选择成熟专业的第三方平台,成为企业快速、合规搭建电子标签系统的最优解。
PART
兆信科技助力彩棠搭建电子标签体系
兆信科技深耕产品数字化体系近30年,凭借深厚的技术积累与对行业政策的精准解读,以“一物一码”物联网技术为抓手,助力化妆品企业快速布局符合政策要求的电子标签体系,包括合规化系统建设、电子标签备案信息管理、数字化赋码以及全天候的运维保障,帮助企业实现合规落地、高效运营。
此外,在政策合规的基础上,兆信科技可根据企业需求提供定制化增值服务,如在电子标签的二级页面搭建防伪查询、品质溯源、数字化营销等功能模块,助力品牌保护、市场秩序管理及业务增长;同时支持与企业现有ERP、WMS等信息系统集成,借助AI能力实现数据洞察分析,赋能精准决策,全面提升企业的核心竞争力。
“彩棠”,专注表达女性灵动之美的中国彩妆品牌。一直努力坚持并倡导以 “化繁为简、妆人合一”为品牌理念。同时将中国传统美学与现代时尚潮流相融合,表达中国女性温婉优雅又独立自信的美丽。用简约的手法轻松释放最独特的美,这种若有似无,妆人合一的至简之美是化妆的最高境界。
为积极配合彩棠化妆品电子标签试点工作,兆信科技快速响应并成立专项项目组,高效完成了项目的“开发、备案、交付、上线”,助力彩棠快速布局合规的电子标签系统。
同时,兆信科技也为彩棠扩展打造了彩棠TIMAGE官方防伪查询系统,涵盖了“防伪查询、假货举报、鉴别指南、假货曝光”等模块。
左右滑动查看更多
此外,兆信科技还设置了引流关注官微的模块,为彩棠打造私域流量入口,实现从“产品验证”到“用户沉淀”的无缝衔接。
此次化妆品电子标签试点工作的启幕,不仅吹响了行业数字化转型的号角,更在无声处掀起一场深刻的价值重构。这既是一道政策风向的明确指向,也是化妆品产业迈向透明化、智能化时代的关键一跃。
对企业而言,构建前瞻、合规、可延展的电子标签体系,早已不是被动响应的选择题,而是主动定义未来的必答题——是品牌信任的再锻造,是数字化能力的高阶跃升,更是在监管与市场交汇处,抢占认知高地与竞争身位的历史性契机。
在这场转型竞速中,兆信科技以深耕化妆品行业的产品数字化Know-how为锚,以成熟稳健的技术体系为翼,依托覆盖全链的一站式服务能力,精准赋能企业跨越从合规到引领的鸿沟。从快速落地的政策响应,到体系化构建数字资产,再到率先构建可信连接,兆信科技正助力先行者在浪潮中破局而立,率先完成从“跟随者”到“定义者”的身份蜕变,为行业数字化写下从试点到示范的生动注脚。当电子标签成为连接产品与信任的数字之窗,兆信科技正与行业共同开启一个更透明、更智慧、更值得托付的美丽新纪元。
END
